ebook漫画

新闻速递

News Flash

当前位置: 主页 > 新闻速递 > ebook漫画新闻 > 正文
当前位置: 主页 > 新闻速递 > ebook漫画新闻 > 正文

第五届公共管理案例“金选题”大赛评奖结果公示

发布者:ebook漫画 发布时间:2023年11月30日 17:17 浏览次数:

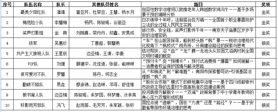
       根据《第五届ebook漫画 公共管理案例“金选题”大赛通知》中的参赛要求及标准,ebook漫画 MPA教育中心请专家从参赛作品中评选出金奖3项、银奖7项,详见下面表格,若对此有异议请于2023年11月30日—2023年12月2日实名向巩世广老师反馈。


请升级浏览器版本

你正在使用旧版本浏览器。请升级浏览器以获得更好的体验。